
By
GamingTrend

By
GamingTrend

By
Amazon.com

By
Caroline Bowen

By
Acquisition.GOV

By
GamingTrend

By
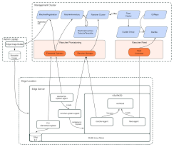
SUSE Documentation

By
Cisco

By
Bobby Schroeder - Medium

By
Labvanced

By
Forum of Incident Response and Security Teams

By
Nature

By
GamingTrend

By
TV Tropes

By
GamingTrend

By
Cisco

By
Atlassian Support

By
Koha

By
The New York Times

By
Wikipedia, the free encyclopedia
object controlobject levelobject 2object cardobject Appendixobject -object EEobject Tableobject Ofobject Contentsobject SUSEobject Edgeobject Documentationobject |object Remoteobject hostobject onboardingobject with